Vstupní moduly
IN01 - modul DIP-SWITCH

Tento modul umožňuje ruční statické nastavení jednotlivých bitů na jedné vstupní bráně (log. "0" nebo log. "1") a to bez odstraněných zákmitových jevů. Z těchto důvodů nelze použit pro řízení hodinového signálu sekvenčních obvodů.
IN02 - modul tlačítek s RSKO
Použijeme-li sekvenční obvod RS s negovanými vstupy získáme obvod pomocí jehož můžeme řídit zadávání log. úrovně především do hodinových vstupů. Klopný obvod díky své schopnosti pamatovat si svůj stav na výstupu při logických „1“ na svých vstupech odstraní přechodové zákmitové jevy. Další obvod zapojený jako asynchronní dělič kmitočtu zdvojnásobuje dobu trvaní na výstupu. Tento modul obsahuje čtveřici takovýchto tlačítek, které jsou vyvedeny na bity P0 – P3
IN03 - modul klávesnice 1x8
IN04 - modul klávesnice 3x4

Pro zadávaní lze též využít spínací tlačítka uspořádané do matice. Pro její programovou obsluhu je třeba testovat logickou „0“ sloupce kódem 1ze4. Pokud je některé tlačítko sepnuto vrací se nám na odpovídajícím řádku tento stav oproti log. „1“ v klidovém stavu.
IN05 - modul IR čidla SFH5110
Modul využívá továrně vyrobené čidlo, které převádí infračervené záření vysílané ze zdroje (např. dálkového ovládání) na sled pravoúhlých impulsů a to buď v přímé nebo negované proměnné.
Na obrázku je znázorněn průběh signálu na výstupu modulu,připojeného k satelitnímu přijímači
PACE:
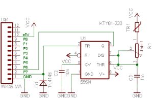
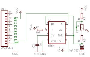
IN06 - modul čidla teploty s AKO
[[Soubor:]] Čidlo teploty převádí teplotu na elektrický signál, který je vhodný ke zpracování počítačem. Teplota je snímána termistorem, jehož odpor se s teplotou mění a změna odporu ovlivňuje délku impulsů. Převodník teploty na délku impulsu je navržen s časovačem typu 555. Jeho přesnost a teplotní stabilita zaručují dobré výsledky a stabilitu naměřených údajů. Teplota je snímána termistorem TS1. Jeho odpor, měnící se v závislosti na teplotě, spolu s odporem trimru R3 a kapacitu C3 vytváří časovou konstantu - při změně odporu se mění doba nabíjení C3. Časovač IO2 je zapojen jako monostabilní klopný obvod a zmíněná časová konstanta určuje délku jeho impulsu. Trimr R3 slouží k případné kalibraci délky impulsu. Monostabilní klopný obvod se spouští impulsem (aktivní v log. "0"), přiváděným na vstup pro spouštění u 555 č.2 , na konektoru č.2 (bit. 7). Tento impuls musí být kratší než nejkratší výstupní impuls z časovače. V našem případě je mezní délka 1 ms. Výstupní signál (kladný impuls), jehož délka je úměrná měřené teplotě, je odebírán z vývodu 3 časovače 555, na konektoru je to vývod č.3 (bit.5).
IN07 - modul čidla teploty s MKO
IN08 - modul čidla teploty s OZ
Další modul čidla teploty slouží především k vyhodnocováni mezní hodnoty teploty. Použijeme-li negativní termistor, tak při zvýšení teploty se zmenší jeho hodnota odporu. Následně se zvětší napětí dané děličem R2 a TR1, přiváděné na neinvertující vstup operačního zesilovače. OZ tuto hodnotu porovnává s hodnotou přiváděnou na invertující vstup. Zde je napětí dané odporovým děličem R3, R4. Pokud hodnota na neivertujícím vstupu převládne nad hodnotou invertujícího vstupu, napětí na výstupu se změní z log. „0“ na log. „1“ (OZ ve funkci komparátoru, s „nekonečně“ velkým zesílením). Pokud je OZ napájen nesymetrickým napětím je výstup kompatibilní s technologií TTL.
IN09 - modul čidla s SMT 160-30
Jedná se o integrovaný senzor teploty s výstupním signálem ve tvaru impulsní šířkové modulace. Dvě svorky jsou pro připojení napájecího napětí, třetí je k dispozici pro výstupní signál. Impulsní šířková modulace je použita proto, aby vstupní signál byl převeditelný do číslicové formy i bez zapojení A/Č převodníku.
teplotní rozsah –45 - +130°C
f = 1 – 4 kHz
DC = 0,32 + 0,0047 t = T1/T
T1 = doba trvání log „1“
T= doba periody
IN10 - modul A-D převodníku
Modul využívá integrovaný obvod C520D, který převádí analogovou úroveň 0 - 0,999 V na 7 bitovou logickou informaci ve formátu ddddppp , kde ppp je číslo pozice BCD čísla v kódu 1 z N a dddd je BCD hodnota na dané pozici. jednotlivá 3- bitová data jsou převodníkem vysílána v pořadí MSB (nejvýznamnější). LSB (nejméně významné číslo) a NSB (prostřední). Doba vysílání změřené hodnoty trvá 6 ms. Obsluha A/D převodníku spočívá v zachycení počátku vysílání tří údajů a následném zachycení všech tří 7- bitových dat v daném pořadí.
IN11 - modul čidla světla
Modul převádí světelný tok na elektrický. Pokud je fotoodpor osvícen určitou úrovní, otevře se tranzistor. Tím se změní hodnota výstupu z investoru z log. „0“ na log. „1“. Tento stav je zároveň indikován pomocí LED.
IN14 - modul klávesnice 5x5 K1
IN16 - modul AKO
IN17 - klávesnice TNS
IN18 - modul tlačítek 1x8
--Bcaltova 4. 5. 2010, 11:17 (UTC) --Mkrejcova 20. 4. 2010, 12:34 (UTC)